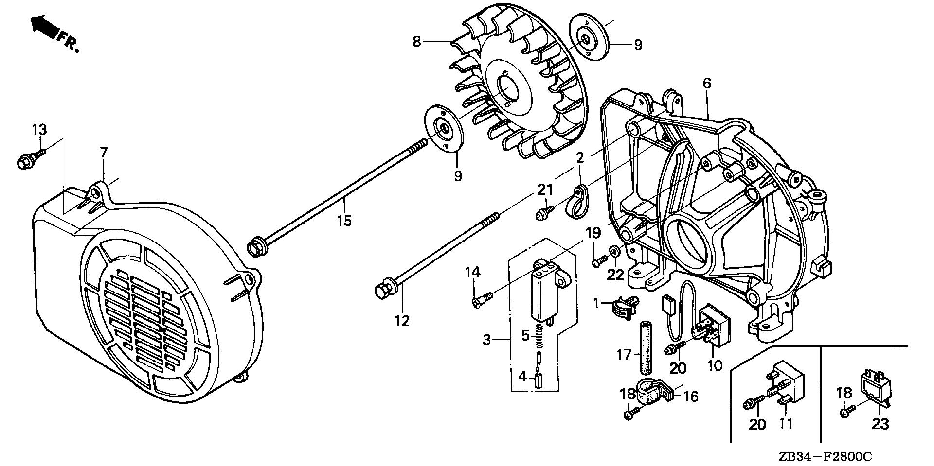
Ref No
Part Number
Description
Serial Range
Qty
Price
Ref No 1
Part Number 30566-ZA5-000
Description CLAMP, D.C. CABLE (NOT AVAILABLE)
Serial Range 2097760 - 9999999
Ref No 2
Part Number 30566-895-000
Description CLAMP C, CABLE
Serial Range 1000001 - 9999999
Qty
Price $4.52
Add To Cart
Ref No 3
Part Number 31160-ZA5-000
Description HOLDER ASSY., BRUSH
Serial Range 1000001 - 9999999
Qty
Price $81.28
Add To Cart
Ref No 4
Part Number 31162-ZA5-000
Description BRUSH (NOT AVAILABLE)
Serial Range 1000001 - 9999999
Ref No 5
Part Number 31163-ZA5-300
Description SPRING, BRUSH
Serial Range 1000001 - 9999999
Qty
Price $2.18
Add To Cart
Ref No 6
Part Number 31170-ZB2-020
Description HOUSING, RR.
Serial Range 1000001 - 1700037
Ref No 6
Part Number 31170-ZB2-950
Description HOUSING, RR.
Serial Range 1700038 - 1700700
Ref No 7
Part Number 31180-ZA5-000
Description COVER, GENERATOR END (NOT AVAILABLE)
Serial Range 1700038 - 9999999
Ref No 8
Part Number 31190-ZA5-000
Description FAN, COOLING (NOT AVAILABLE)
Serial Range 1000001 - 9999999
Ref No 9
Part Number 31191-ZA5-000
Description PLATE, FAN
Serial Range 1000001 - 9999999
Qty
Price $8.28
Add To Cart
Ref No 10
Part Number 31700-ZB3-700
Description DIODE, D.C. (NOT AVAILABLE)
Serial Range 1710751 - 9999999
Ref No 11
Part Number 317W1-ZA5-004
Description DIODE, D.C.
Serial Range 1000001 - 1162836
Qty
Price $58.26
Add To Cart
Ref No 12
Part Number 90013-ZB2-000
Description BOLT-WASHER (6X124)
Serial Range 1162837 - 1377155
Ref No 12
Part Number 90013-ZB2-010
Description BOLT, FLANGE (6X122)
Serial Range 1162837 - 9999999
Qty
Price $8.60
Add To Cart
Ref No 13
Part Number 90015-ZA5-000
Description BOLT, GENERATOR END COVER
Serial Range 1000001 - 9999999
Qty
Price $3.92
Add To Cart
Ref No 14
Part Number 90018-ZA5-000
Description BOLT, STATOR COVER SETTING
Serial Range 1000001 - 9999999
Qty
Price $2.24
Add To Cart
Ref No 15
Part Number 90021-ZB2-000
Description BOLT, FLANGE (8X160)
Serial Range 1000001 - 1377155
Ref No 15
Part Number 90021-ZB2-010
Description BOLT, FLANGE (8X160)
Serial Range 1377156 - 9999999
Qty
Price $11.54
Add To Cart
Ref No 16
Part Number 91405-ZB3-700
Description CLIP, WIRE (NOT AVAILABLE)
Serial Range 1710751 - 9999999
Ref No 17
Part Number 91407-ZB3-700
Description TUBE, CORD (NOT AVAILABLE)
Serial Range 1710751 - 9999999
Ref No 18
Part Number 93500-05008-0A
Description SCREW, PAN (5X8)
Serial Range 1710751 - 9999999
Qty
Price $1.06
Add To Cart
Ref No 20
Part Number 93891-04018-08
Description SCREW-WASHER (4X18) (NOT AVAILABLE)
Serial Range 1000001 - 9999999
Ref No 21
Part Number 93891-05012-00
Description SCREW-WASHER (5X12)
Serial Range 1015040 - 9999999
Qty
Price $1.40
Add To Cart